英国公司ODI境外投资备案成功案例
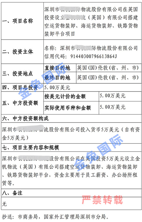
深圳国际股份有限公司申请在英国新设成立国际物流有限公司,搭建空运货物装卸、海运货物装卸、铁路货物装卸平合。35天备案证书审批成功!odi备案证书如下:

深圳国际股份有限公司申请在英国新设成立国际物流有限公司,搭建空运货物装卸、海运货物装卸、铁路货物装卸平合。35天备案证书审批成功!odi备案证书如下:

德瑞国际是行业领先的一站式出海解决方案服务商,拥有10年以上经验,业务覆盖12国,提供本土化支持
因我方原因导致业务未成,全额退款,提供履约与资金保障
专业团队全流程代办,经验丰富,响应快速,确保业务顺利推进
严格执行信息保密制度,采取有效防护措施,确保客户数据与隐私安全